Refine Your Process If You Must Deviate From It

Do you really need documentation

As I mentioned in my post yesterday, Seeing Value From The Customer Perspective, if you think you need to deviate from a documented or understood process, rewrite or refine your process to account for the deviations. Merriam-Webster defines process as a series of actions or operations conducing to an end.  If you are unwilling to modify your process, the deviation is unworthy of being done. I've had a vendor tell me they didn't need to document their processes because they were agile.  (Notice the lack of an uppercase A in Agile).  Leveraging Agile concepts does not mean a lack of documented process.  IF the customer tells me they see the greatest value in delivering documentation, what is this vendor going to respond with?  Sorry, we won't deliver value?  If you use Waterfall, you may be used to generating more paper.  You have to consider documentation on a case by case basis.  Some customers have legitimate needs for documentation and other have wants.  Now go back and read that last sentence again.  Needs...Wants...

A Defined Governance Process

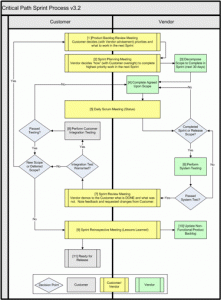
I personally like to go light on documentation.  What I need and what the customer needs are usually two different things.  That being said, I like to understand the rules (governance) before I start anything.  The Microsoft Visio document I included in my last post was a good example of a high level governance (functional flowchart) document. After completing the flowchart, I then detail each activity in a separate document.  What is the input and output?  Is there a formal deliverable associated with the activity? The idea behind the separate document is you won't need the flowchart to describe the process.  For those who have successfully navigated a SOX audit, you know what I'm talking about.  But I digress.  The flowchart activities I documented are not groundbreaking.  The process in this case is an Agile Scrum process with a few defined quality assurance decisions points.  You do not need to go into the Nth degree to understand this process.  Identify some touch points where the vendor and customer interface.  Identity some decision points.  That's it!

I've done these flowcharts for several customers.  I've created them for both Waterfall and Agile development approaches.  If you're looking for a free Microsoft Visio template, which you can edit at will, you can download it here. I zipped it to make downloading easier.  If you're looking for other free templates or worksheets to use on your project or program, you can download them there.

What do you think?  To document or not document.  That is the question. I welcome your comments or feedback.

Regards,

Derek